X
Ready for Customer Header

Product Design / Design Facilitator

Substitutions User Journey

Company

Lowe's Associate Mobility

Role(s)

Design Facilitator
Product Designer
Experience Design Strategy
Journey Map Design
Product Design
Research
Presenter
Service Design
Blueprint
Workshop Facilitator

Summary

Our discovery examines the challenges of navigating item substitutions in Lowe's and how it can reduce lost sales and improve fulfillment when items are unavailable. It identifies key handoffs across customer preferences, order picking, communication, and approvals, establishing a foundation for future improvements once core order workflows are enhanced.

Background

Item Substitutions: Data Driven & Customer Approved Logic.

Product substitutions offer a clear opportunity to recover lost sales and increase profit when items are unavailable, while maintaining customer trust. Executing substitutions well requires thoughtful logic that balances product equivalency, customer preferences, pricing, availability, and clear approval paths. This discovery maps the end to end substitution journey to surface decision points, data needs, and handoffs, creating a foundation for future service blueprints to guide logic, data, and research work at Lowe’s.

Problem Statement

Reducing Out of Stock Impact on Curbside Fulfillment.

Lowe’s lacks a consistent, scalable approach to product substitutions when items are unavailable, resulting in lost sales, order cancellations, and inconsistent customer experiences.

There is an opportunity to define clear substitution logic that ensures alternatives are strong matches based on quantity, quality, price, and other key factors, while aligning customer preferences, product data, and associate workflows with AI-enabled learning to make smarter decisions that recover revenue and preserve customer trust.

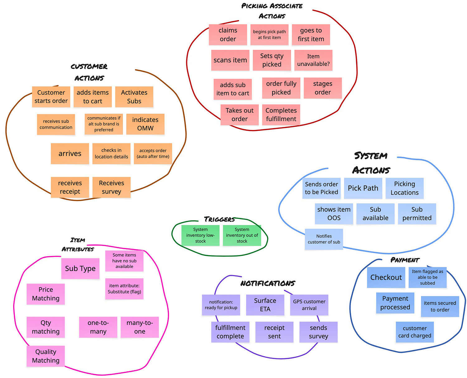
Affinity Grouping

Bringing in subject matter experts in item attributes, notifications, picking, and e-commerce, we discussed the data handoffs and actions by the players to begin diagramming the journey map.

Customer & Associate Journeys

Before moving to final blueprinting, we worked out a preliminary journey map made with most of our affinity cluster content. This journey fueled our conversations with additional stakeholders and business owners to begin parsing the work needed. Additional workshops were conducted based on this initial understanding of the customer and associate journeys.

Simplified Service Blueprint

Finally, we blueprinted the process to begin looking at ecosystem level changes that would be required to create our substitutions logic and workflows. While this is a simplified blueprint, the core content reflects multiple sessions with a great team of contributors.

Results

  • Division of Work

    Teams were identified to handle their specific role in the work needed.
  • Business Buy-In

    The business readily accepted the proposed multiple quarters of work to begin surfacing, testing, and piloting substitutions for customer orders.
  • Cross-Team Dependencies

    This project would later go on to bring our notifications, ecom app, order picking, parcel shipping, and delivery teams together to incorporate the substitutions efforts into each app.
  • Continuous Improvement

    While the pilot of the MVP was released after I had moved to another role, these journeys are still foundational to the DNA of the work.